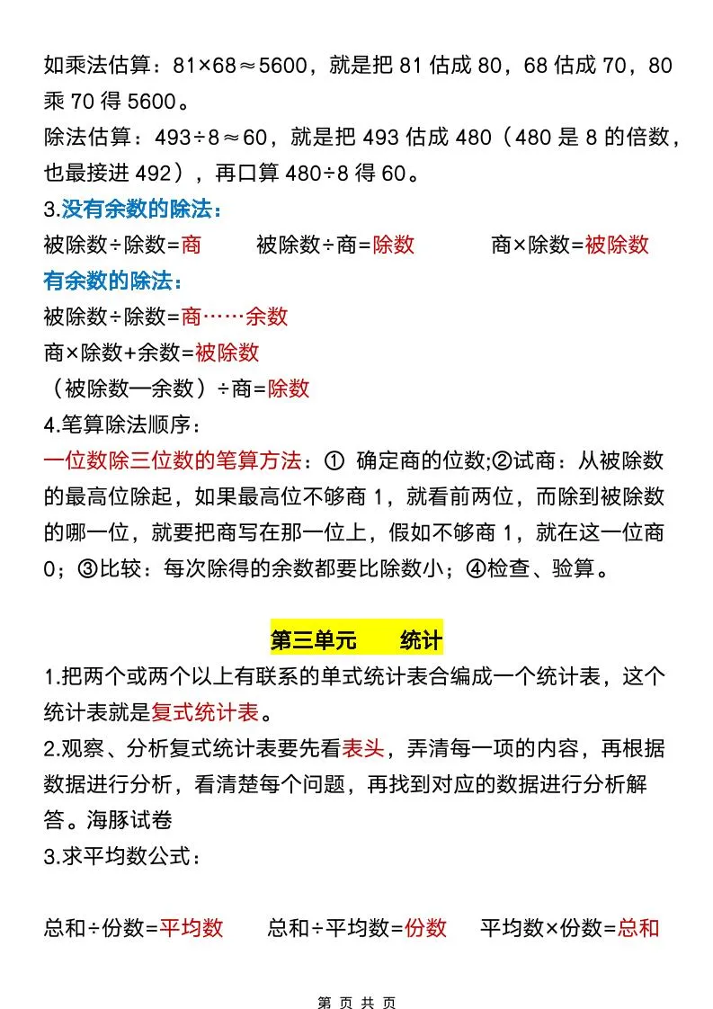
三年级下数学26春全册重点、难点知识汇总抖汇吧12小时前更新关注03029三年级下数学26春全册重点、难点知识汇总此内容为付费资源,请付费后查看¥D币9.9VIP会员免费代理站长免费立即购买您当前未登录!建议登陆后购买,可保存购买订单付费资源 ——预览已结束,还剩5页未读——您已获得此文档下载权限,请点击底部下载完整文档 © 版权声明 版权声明 1、本站所发布的大部分资料及一切软件、教程和内容信息均收集于互联网网络,仅限于小范围内传播学习和文献参考,不得将本站内容用于商业或者非法用途,否则,一切后果请用户自负。 2、版权争议与本站无关,请在下载后24小时内删除。如果您喜欢本站内容,请支持正版,购买注册,得到更好的正版服务。如果有侵权内容、不妥之处,请联系站长 QQ2479615561进行删除处理。我们将第一时间处理!敬请谅解!本站一切资源不代表本站立场,并不代表本站赞同其观点和对其真实性负责。 3、本站一律禁止以任何方式发布或转载任何违法的相关信息,访客发现请向站长举报 4、本站资源大多存储在云盘,如发现链接失效,请联系我们我们会第一时间更新。 5、资源所需价格并非资源售卖价格,是收集、整理、编辑详情以及本站运营的适当补贴,并且本站不提供任何免费技术支持。 6、本站所有资源仅限于参考和学习,版权归原作者所有,更多请阅读网站声明。 7、文章版权归作者所有,未经允许请勿转载。 THE END三年级 喜欢就支持一下吧点赞29 分享QQ空间微博QQ好友海报分享复制链接收藏
暂无评论内容